đź“– Multiplicity of Equilibria in Static Games

Contents

đź“– Multiplicity of Equilibria in Static Games#

⏱ | words

Practical task 7.1 Practical task 7.2 Practical task 7.3 References

Simple static game of incomplete information with multiple equilibria#

Main paper:

📖 Su [2014] “Estimating discrete-choice games of incomplete information: Simple static examples”

✝︎ Che-Lin Su, 1974-2015, Associate Professor of Operations Management at the University of Chicago Booth School of Business

Today:

  • Investigation into multiplicity of equilibria using a simple example

  • Practical implementation of a solver for multiple equilibria

Example: static entry game#

  • Two firms: \(a\) and \(b\)

  • Actions: each firm has two possible actions:

\[\begin{split} d_a= \begin{cases} 1, & \text{if firm } a \text{ chooses to enter the market}\\ 0, & \text{if firm } a \text{ chooses not to enter the market} \end{cases} \end{split}\]
\[\begin{split} d_b= \begin{cases} 1, & \text{if firm } b \text{ chooses to enter the market}\\ 0, & \text{if firm } b \text{ chooses not to enter the market} \end{cases} \end{split}\]
  • Simultanenous entry decisions in the beginning \(\impliedby\) static game

  • Utility = payoffs to the firms

\[\begin{split} u_a(d_a, d_b, x_a, \varepsilon_a)= \begin{cases} [\alpha + d_b(\beta-\alpha)]x_{a} + \varepsilon_{a1}, & d_a=1\\ 0 + \varepsilon_{a0}, & d_a=0 \end{cases} \end{split}\]
\[\begin{split} u_b(d_a, d_b, x_b, \varepsilon_b)= \begin{cases} [\alpha + d_a(\beta-\alpha)]x_{b} + \varepsilon_{b1}, & d_b=1\\ 0 + \varepsilon_{b0}, & d_b=0 \end{cases} \end{split}\]
  • \(x=(x_a, x_b)\): firms’ observed types, common knowledge

  • \(\theta=(\alpha, \beta)\): structural parameters to be estimated

  • \(\varepsilon = (\varepsilon_a,\varepsilon_b)=(\varepsilon_{a0},\varepsilon_{a1},\varepsilon_{b0},\varepsilon_{b1})\): firms’ unobserved types, private information

  • \(\varepsilon\) are observed only by each firm, not by the opponent nor the econometrician \(\implies\) game of incomplete information \(\implies\) Bayesian Nash equilibrium (BNE), CCPs in focus of the solution method

  • Let beliefs of the other firm’s action be given by \(p_a = Pr\{d_a =1\}\), \(p_b = Pr\{d_b =1\}\) \(\iff\) CCPs in the equilibrium will be given by \(p^*_a\) and \(p^*_b\), with beliefs consistent with behavior

  • Expected (with respect to beliefs about the other player) profits are

\[\begin{split} \mathbb{E}u_a(d_a, d_b, x_a, \varepsilon_a)= \begin{cases} [\alpha + p_b(\beta-\alpha)]x_{a} + \varepsilon_{a1}, & d_a=1\\ 0 + \varepsilon_{a0}, & d_a=0 \end{cases} \end{split}\]
\[\begin{split} \mathbb{E} u_b(d_a, d_b, x_b, \varepsilon_b)= \begin{cases} [\alpha + p_a(\beta-\alpha)]x_{b} + \varepsilon_{b1}, & d_b=1\\ 0 + \varepsilon_{b0}, & d_b=0 \end{cases} \end{split}\]
  • Assume the error terms \((\varepsilon_{a0},\varepsilon_{a1},\varepsilon_{b0},\varepsilon_{b1})\) are iid across firms and alternatives, centralized and normalized EV1 distribution

  • Choice probabilities are then given by

\[ p_{a}= \frac{\exp[p_{b}\beta x_{a} +(1-p_{b})\alpha x_{a}] }{1+\exp[p_{b}\beta x_{a} +(1-p_{b})\alpha x_{a}]} = \frac{1}{1+\exp[-\alpha x_{a} + p_{b}x_{a}(\alpha-\beta)]} \equiv \Psi_{a}(p_b,x,\theta) \]
\[ p_{b}= \frac{\exp[p_{a}\beta x_{b} +(1-p_{a})\alpha x_{b}] }{1+\exp[p_{a}\beta x_{b} +(1-p_{a})\alpha x_{b}]} = \frac{1}{1+\exp[-\alpha x_{b} + p_{a}x_{b}(\alpha-\beta)]} \equiv \Psi_{b}(p_a,x,\theta) \]
  • Define the equilibrium mapping

\[ \Psi: [0,1]^2 \ni (p_a,p_b) \mapsto (p_a,p_b) \in [0,1]^2 \]
\[ \Psi(p_a,p_b) = \big[\Psi_{a}(p_b,x,\theta), \Psi_{b}(p_a,x,\theta)\big] \]

Definition

A Bayesian-Nash equilibrium is given by a pair of CCPs of the players which constitutes mutual best responses to each others’ strategies. Thus, the equilibrium CCPs given by \((p^*_a,p^*_b)\) satisfy the fixed point equation

\[ (p^*_a,p^*_b) = \Psi(p^*_a,p^*_b). \]

Existence of BNE? Multiplicity of BNE?

Solving for equilibria#

Parameterization#

We consider a very contestable game throughout:

  • Monopoly profits: \(\alpha x_{j}=5x_{j}\)

  • Duopoly profits: \(\beta x_{j}=-11x_{j}\)

  • Firm types: \((x_a ,x_b) = (0.52, 0.22)\)

Solution approach 1#

  • equilibria are intersections of best response functions

_images/br.png

Three equilibria!!!

Solution approach 2#

  • equilibria as fixed point of second-order best response function

  • Second-order best response function

\[ \psi_a\big(\psi_b(p_a)\big): p_a \mapsto p_a \]
_images/2br.png

How to solve to find all equilibria?#

  • No absolutely guaranteed method to find all equilibria

  • Poly-algorithm is a good idea

  • Approximation is a good idea

  • Adaptive update of the solution to increase accuracy is a good idea

Combination of successive approximations and the bisection algorithm.#

  1. Successive approximations (SA)

  • Converges to the nearest stable equilibrium.

  • Start SA at \(p_{a}=0\) and \(p_{a}=1\).

  • Unique equilibrium (\(K=1\)): SA converges from anywhere.

  • Three equilibria (\(K=3\)): two stable, one unstable.

  • More equilibria (\(K>3\)): not in this model.

  1. Bisection method

  • Use to find the unstable equilibrium when \(K=3\).

  • Repeatedly bisect an interval and select the subinterval where the fixed point/root lies.

  • The two stable equilibria define the initial search interval.

  • Very simple and robust, but relatively slow.

Piecewise linear approximations#

  • simple idea of approximating best response curves by piecewise linear functions

  • how many segments?

_images/leap_old.png
  • adoptive procedure is always a good idea!

  • make a sequential refinement procedure

  • the difference between current and previous step gives a measure of the approximation error

  • perform another step until the error is smaller than preset tolerance level

_images/leap_with_refinement.png
  • can handle arbitrary complex best response functions

  • any number of regular equilibria

  • numerical stability issues when best responses close to 0 or 1, which happens often

_images/leap_5stage_eqb.png

Practical Task 7.1

  • Study the implementing Su(2014) static model

  • Play with the model

  • Test the limits of the fixed point solver

Find the exercise code and materials in the exercises repo in the forlder 7_multiplicity

Practical Task 7.2

  • Study the implementation of piecewise linear approximations in class polyline

  • Watch the development of polyline class in a video from my CompEcon course

  • Code up a solver based on polylines, with adaptive refinement [optional]

  • Compare the accuracy of the solution to the fixed point solver

Find the exercise code and materials in the exercises repo in the forlder 7_multiplicity

Structural Estimation#

  • Data Generating Process (DGP): the data are generated by a single equilibrium

  • The two players play the same equilibrium 1000 times

  • Observed characteristics of the players are fixed at \((x_a ,x_b)=(0.52,0.22)\)

  • Data: \(X=\{d_a^i ,d_b^i\}_{i=1}^{1000}\)

  • True parameters: \(\theta=(\alpha_{0},\beta_{0})=(5,-11)\)

  • Given data \(X\), we want to recover structural parameters \(\alpha\) and \(\beta\)

Static Game Example: Maximum Likelihood Estimation#

  • Maximize the likelihood function:

\[ \max_{\alpha,\beta}\ \log \mathcal{L}(p_{a}(\alpha,\beta);X) = \sum_{i=1}^{N}\!\left(d_{a}^i \log p_{a}(\alpha,\beta) + (1-d_{a}^i)\log[1-p_{a}(\alpha,\beta)]\right) \]
\[ + \sum_{i=1}^{N}\!\left(d_{b}^i \log p_{b}(\alpha,\beta) + (1-d_{b}^i)\log[1-p_{b}(\alpha,\beta)]\right). \]
  • \(p_{a}(\alpha,\beta)\) and \(p_{b}(\alpha,\beta)\) solve the BNE equations:

\[ p_{a}= \frac{1}{1+\exp[-\alpha x_{a} + p_{b}x_{a}(\alpha-\beta)]} \equiv \Psi_{a}(p_{b},x_{a};\alpha,\beta), \]
\[ p_{b}= \frac{1}{1+\exp[-\alpha x_{b} + p_{a}x_{b}(\alpha-\beta)]} \equiv \Psi_{b}(p_{a},x_{b};\alpha,\beta). \]

MLE with nested full solution method (NFXP)#

  1. Outer loop

  • Choose \((\alpha,\beta)\) to maximize the likelihood

\[ \log \mathcal{L}(p_{a}(\alpha,\beta),p_{b}(\alpha,\beta);X). \]
  1. Inner loop

  • For a given \((\alpha,\beta)\), solve the BNE equations for all equilibria:

\[ (p^{k}_{a}(\alpha,\beta),p^{k}_{b}(\alpha,\beta)), k=1,\dots,K \]
  • Choose the equilibrium with the highest likelihood:

\[ k^{*}=\arg\max_{k=1,\dots,K}\ \log \mathcal{L}\big(p^{k}_{a}(\alpha,\beta),p^{k}_{b}(\alpha,\beta);X\big), \]
  • and set

\[ (p_{a}(\alpha,\beta),p_{b}(\alpha,\beta))=(p^{k^{*}}_{a}(\alpha,\beta),p^{k^{*}}_{b}(\alpha,\beta)). \]

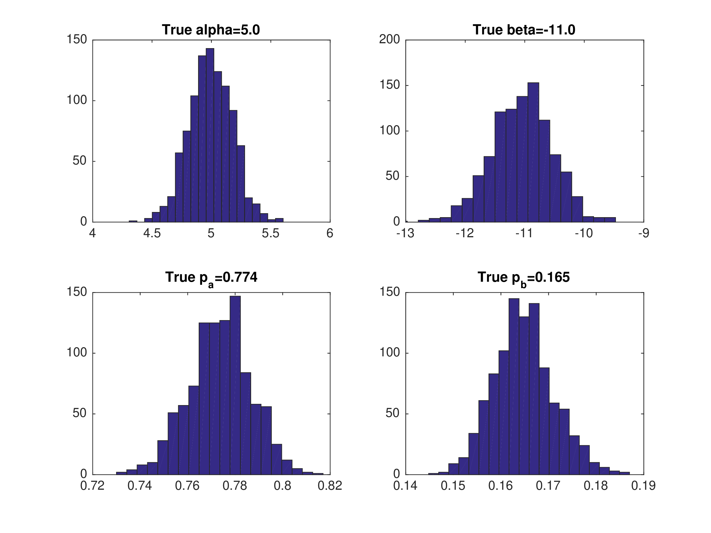
NFXP’s Likelihood as a Function of \((\alpha,\beta)\) — Eq 1#

Data generated from equilibrium 1

_images/logl_eqb1.png

NFXP’s Likelihood as a Function of \((\alpha,\beta)\) — Eq 2#

Data generated from equilibrium 2

_images/logl_eqb2.png

NFXP’s Likelihood as a Function of \((\alpha,\beta)\) — Eq 3#

Data generated from equilibrium 3

_images/logl_eqb3.png

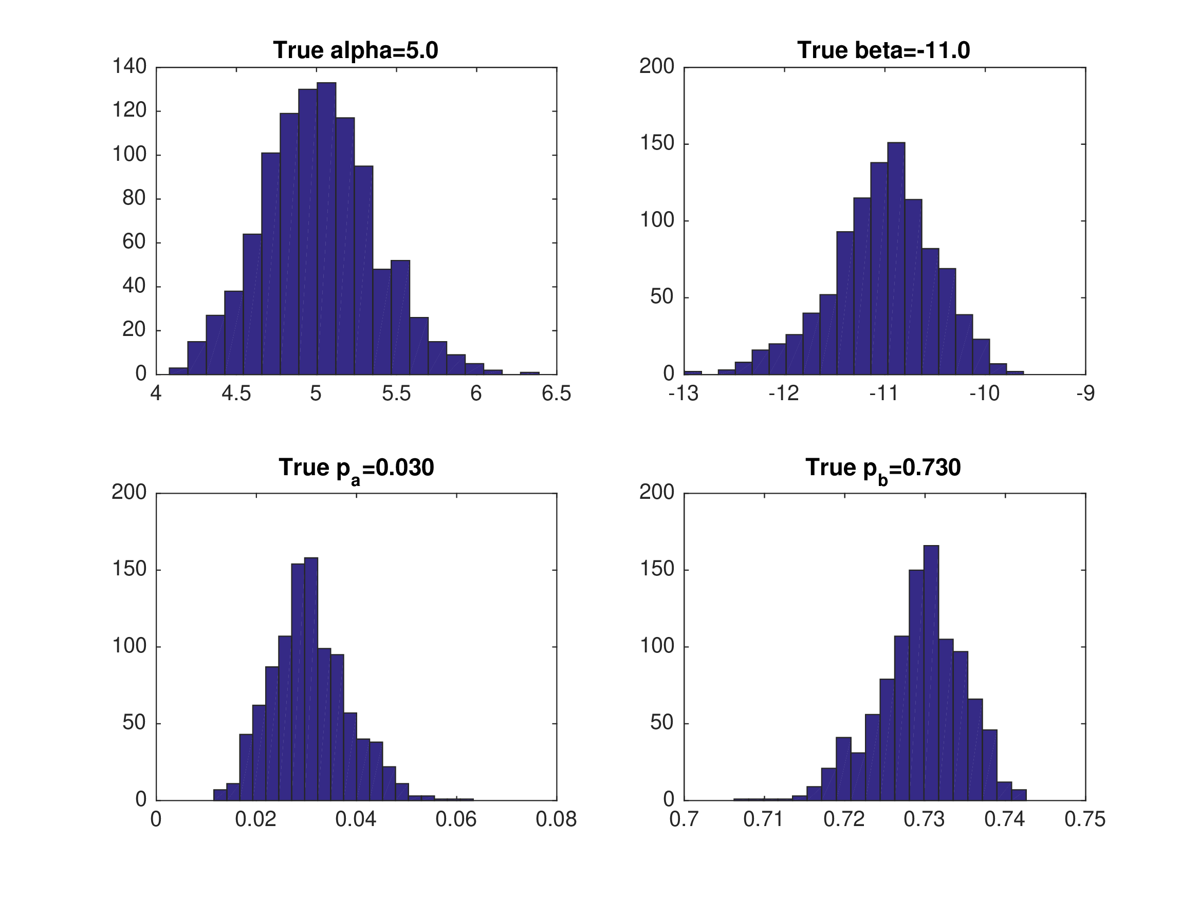
Monte Carlo Results: NFXP with Eq1#

Data generated from equilibrium 1

_images/mc_eqb1_nfxp.png

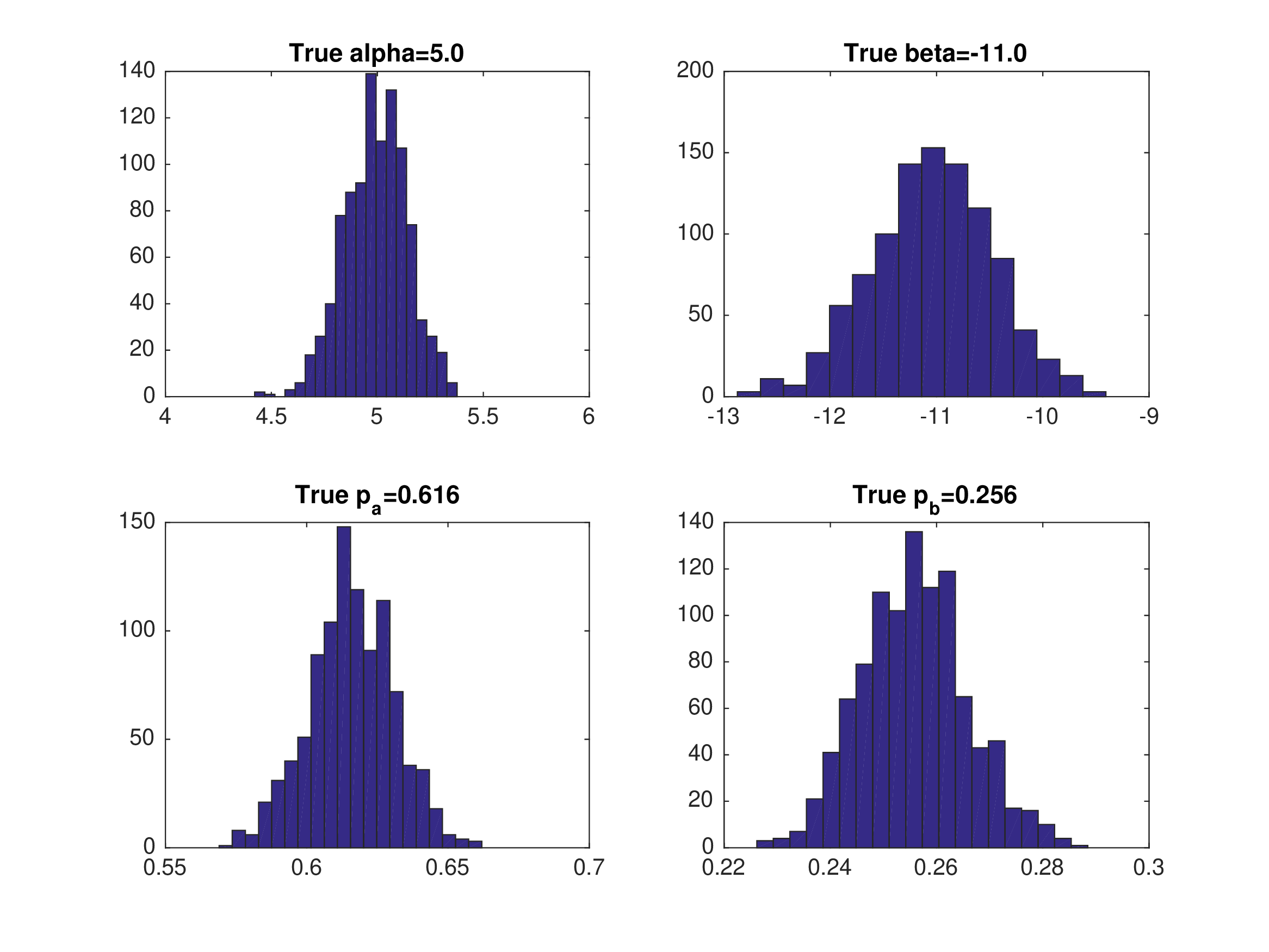
Monte Carlo Results: NFXP with Eq2#

Data generated from equilibrium 2

_images/mc_eqb2_nfxp.png

Monte Carlo Results: NFXP with Eq3#

Data generated from equilibrium 3

_images/mc_eqb3_nfxp.png

Mathematical programming with equilibrium constraints (MPEC)#

  • Constrained Optimization Formulation for Maximum Likelihood Estimation

  • Maximize the likelihood function:

\[ \max_{\alpha,\beta, p_{a}, p_{b}}\ \log \mathcal{L}(p_{a};X) = \sum_{i=1}^{N}\!\left(d_{a}^i \log p_{a} + (1-d_{a}^i)\log(1-p_{a})\right) + \sum_{i=1}^{N}\!\left(d_{b}^i \log p_{b} + (1-d_{b}^i)\log(1-p_{b})\right) \]
  • Subject to BNE constraints:

\[ p_{a}= \frac{1}{1+\exp[-\alpha x_{a} + p_{b}x_{a}(\alpha-\beta)]},\qquad p_{b}= \frac{1}{1+\exp[-\alpha x_{b} + p_{a}x_{b}(\alpha-\beta)]}, \]
\[ 0\le p_{a},p_{b}\le 1. \]

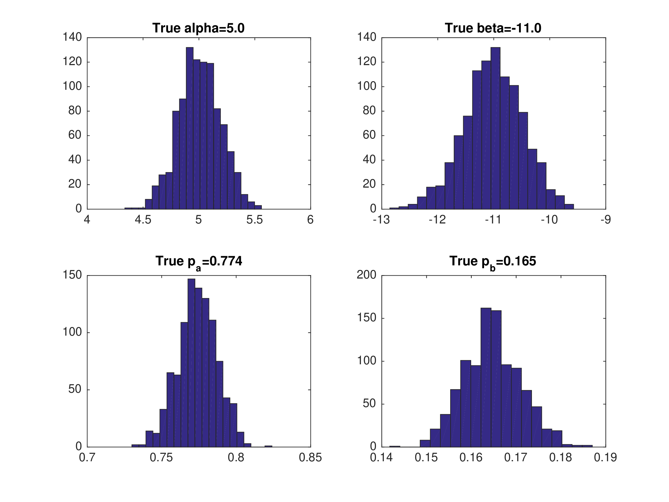
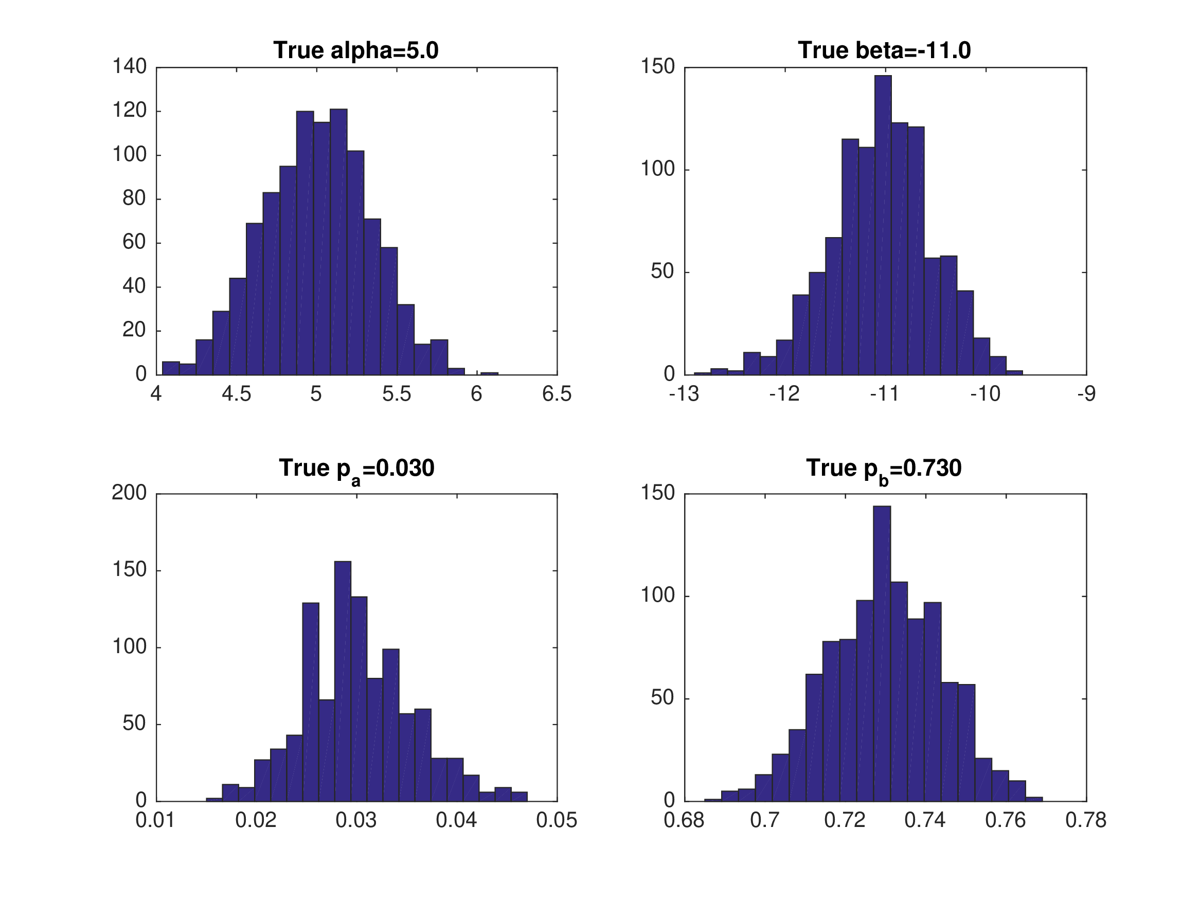
Monte Carlo Results: MPEC with Eq1#

Data generated from equilibrium 1

_images/mc_eqb1_mpec.png

Monte Carlo Results: MPEC with Eq2#

Data generated from equilibrium 2

_images/mc_eqb2_mpec.png

Monte Carlo Results: MPEC with Eq3#

Data generated from equilibrium 3

_images/mc_eqb3_mpec.png

Static Game Example: Maximum Likelihood Estimation (repeat)#

  • Maximize the likelihood function (as above), with BNE definitions

\[ p_{a}= \frac{1}{1+\exp[-\alpha x_{a} + p_{b}x_{a}(\alpha-\beta)]} \equiv \Psi_{a}(p_{b},x_{a};\alpha,\beta), \]
\[ p_{b}= \frac{1}{1+\exp[-\alpha x_{b} + p_{a}x_{b}(\alpha-\beta)]} \equiv \Psi_{b}(p_{a},x_{b};\alpha,\beta). \]

Discussion

  • Q: Is the likelihood function smooth in \(\alpha\) and \(\beta\) for NFXP? What about MPEC—are the objective and constraints smooth in \(\theta=(\alpha,\beta,p_a,p_b)\)?

  • Q: Can we identify which equilibrium is played in the data (equilibrium selection rule)?

  • Q: Can we use standard theorems for inference? Is the true value interior? Differentiable? Is the objective continuous?

  • Q: This problem is extremely simple. \(p_a\) and \(p_b\) are scalars. How would you solve for \(p_a\) and \(p_b\) when they are solutions to players’ Bellman equations?

  • Can we be sure to find all equilibria by iterating on players’ Bellman equations? Why/why not?

Estimation with Multiple Markets#

  • There are 25 different markets, i.e. 25 pairs of observed types \((x^{m}_{a},x^{m}_{b})\), \(m=1,\dots,25\).

  • The grid on \(x_a\) has 5 points equally distributed in \([0.12,0.87]\); similarly for \(x_b\).

  • Use the same true parameter values \((\alpha_{0},\beta_{0})\).

  • For each market \((x^{m}_{a},x^{m}_{b})\), solve BNE for \((p^{m}_{a},p^{m}_{b})\).

  • There are multiple equilibria in most of the 25 markets.

  • For each market, randomly choose an equilibrium to generate 1000 data points.

  • The equilibrium used to generate data can differ across markets (randomized per market).

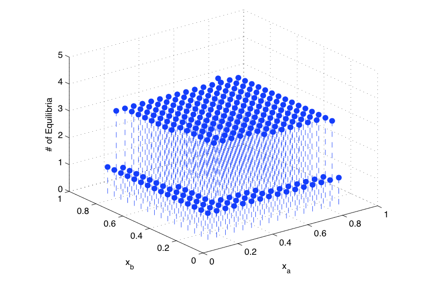
\(\implies\) # of Equilibria with Different \((x^{m}_{a},x^{m}_{b})\)

_images/neqb.png

NFXP — Estimation with Multiple Markets#

Inner loop:

\[ \max_{\alpha,\beta}\ \log \mathcal{L}\big(p^{m}_{a}(\alpha,\beta), p^{m}_{b}(\alpha,\beta);X\big). \]

Outer loop:

  • For given \((\alpha,\beta)\), solve BNE for all equilibria \(k=1,\dots,K\) in each market \(m=1,\dots,M\):

\[ p^{m}_{a}= \Psi_{a}(p^{m}_{b},x^{m}_{a};\alpha,\beta),\qquad p^{m}_{b}=\Psi_{b}(p^{m}_{a},x^{m}_{b};\alpha,\beta). \]
  • Choose, in each market, the equilibrium with the highest likelihood:

\[ k^{*}=\arg\max_{k=1,\dots,K}\ \log \mathcal{L}\big(p^{m,k}_{a}(\alpha,\beta),p^{m,k}_{b}(\alpha,\beta);X\big), \]
  • and set

\[ (p^{m}_{a}(\alpha,\beta),p^{m}_{b}(\alpha,\beta))=(p^{m,k^{*}}_{a}(\alpha,\beta),p^{m,k^{*}}_{b}(\alpha,\beta)). \]

MPEC - Estimation with Multiple Markets#

Constrained optimization formulation

\[ \max_{\alpha,\beta,\, p^{m}_{a}, p^{m}_{b}}\ \log \mathcal{L}(p^{m}_{a}, p^{m}_{b};X) \]

subject to

\[ p^{m}_{a}= \Psi_{a}(p^{m}_{b},x^{m}_{a};\alpha,\beta),\qquad p^{m}_{b}= \Psi_{b}(p^{m}_{a},x^{m}_{b};\alpha,\beta), \]
\[ 0\le p^{m}_{a},p^{m}_{b}\le 1,\quad m=1,\dots,M. \]
  • MPEC does not explicitly solve the BNE equations to find all equilibria at each market for every trial parameter value.

  • But the number of optimization variables is much larger.

  • Both MPEC and NFXP are Full-Information Maximum Likelihood (FIML) estimators.

NFXP: Monte Carlo — Multiple Markets (\(M=25, T=50\))#

Starting values \(\alpha_{0}=\alpha\), \(\beta_{0}=\beta\). Random equilibrium selection across markets.

_images/mc_t50m25_nfxp_true.png

MPEC: Monte Carlo — Multiple Markets (\(M=25, T=50\))#

Starting values \(\alpha_{0}=\alpha\), \(\beta_{0}=\beta\). Random equilibrium selection across markets.

_images/mc_t50m25_mpec_true.png

MPEC: Monte Carlo — Multiple Markets (\(M=2, T=625\))#

Random equilibrium selection in different markets.

_images/mc_t625m2_mpec_true.png

NFXP: Monte Carlo — Multiple Markets (\(M=25, T=50\))#

Starting values \(\alpha_{0}=\alpha\), \(\beta_{0}=\beta\). Random equilibrium selection across markets.

_images/mc_t50m25_nfxp_true_p.png

MPEC: Monte Carlo — Multiple Markets (\(M=25, T=50\))#

Starting values \(\alpha_{0}=\alpha\), \(\beta_{0}=\beta\). Random equilibrium selection across markets.

_images/mc_t50m25_mpec_true_p.png

MPEC: Monte Carlo — Multiple Markets (\(M=2, T=625\))#

Random equilibrium selection in different markets.

_images/mc_t625m2_mpec_true_p.png

Discussion: NFXP

  • 2 parameters in the optimization problem.

  • Can identify the equilibrium played in the data, \(p_{a}^{m,k*}\) and \(p_{b}^{m,k*}\)
    (but in models with observationally equivalent equilibria this may not be possible).

  • Needs to find all equilibria in each market (very hard in more complex problems).

  • Good full-solution methods required.

Discussion: MPEC

  • \(2+2M\) parameters in the optimization problem.

  • Does not always converge to the equilibrium played in the data, although NFXP may indicate \(p_{a}^{m,k*}\) and \(p_{b}^{m,k*}\) are identifiable.

  • Local minima with many markets.

  • Disclaimer: quick and dirty MPEC implementation; prefer AMPL/Knitro.

2-Step CCP-based methods#

Recall the FIML constrained formulation:

\[ \max_{\alpha,\beta,\, p^{m}_{a}, p^{m}_{b}} \ \log \mathcal{L}(p^{m}_{a}, p^{m}_{b};X) \]

subject to

\[ p^{m}_{a}= \Psi_{a}(p^{m}_{b},x^{m}_{a};\alpha,\beta),\qquad p^{m}_{b}= \Psi_{b}(p^{m}_{a},x^{m}_{b};\alpha,\beta), \]
\[ 0\le p^{m}_{a},p^{m}_{b}\le 1,\quad m=1,\dots,M. \]
  • Denote the solution \((\alpha^{*},\beta^{*}, p^{*}_{a}, p^{*}_{b})\).

  • Suppose \((p^{*}_{a}, p^{*}_{b})\) are known—how to recover \((\alpha^{*},\beta^{*})\)?

2-Step Methods: Recovering \((\alpha^{*},\beta^{*})\)#

  • Idea 1

    • Step 1: Estimate \(\hat{p}=(\hat{p}_{a},\hat{p}_{b})\) from the data.

    • Step 2: Solve the BNE equations for \((\alpha,\beta)\) given \((p^{*}_{a}, p^{*}_{b})\):

\[ \hat{p}_{a}= \Psi_{a}(\hat{p}_{b},x_{a};\alpha,\beta),\qquad \hat{p}_{b}= \Psi_{b}(\hat{p}_{a},x_{b};\alpha,\beta). \]
  • Idea 2

    • Step 1: Estimate \(\hat{p}=(\hat{p}_{a},\hat{p}_{b})\) from the data.

    • Step 2: Choose \((\alpha,\beta)\) to

\[ \max_{\alpha,\beta}\ \log \mathcal{L}\!\big(\Psi_{a}(\hat{p}_{b},x_{a};\alpha,\beta),\ \Psi_{b}(\hat{p}_{a},x_{b};\alpha,\beta); X\big). \]

2-Step Methods: Potential Issues to Address#

  • How to estimate \(\hat{p}=(\hat{p}_{a},\hat{p}_{b})\)?

  • Different methods yield different \(\hat{p}\).

  • Frequency estimator:

\[ \hat{p}_{a}=\frac{1}{N}\sum_{i=1}^{N}\mathbf{1}\{d_{a}^{i}=1\},\qquad \hat{p}_{b}=\frac{1}{N}\sum_{i=1}^{N}\mathbf{1}\{d_{b}^{i}=1\}. \]
  • If \((\hat{p}_{a},\hat{p}_{b})\ne (p^{*}_{a},p^{*}_{b})\) then \((\hat{\alpha},\hat{\beta})\ne (\alpha^{*},\beta^{*})\)

  • For a given \((\hat{p}_{a},\hat{p}_{b})\), a solution to the BNE equations may not exist

Nested and 2-Step Pseudo Maximum Likelihood (NPL)#

In 2-step methods:

  • Step 1: Estimate \(\hat{p}=(\hat{p}_{a},\hat{p}_{b})\) from the data.

  • Step 2: Solve

\[ \max_{\alpha,\beta,\, p_{a}, p_{b}}\ \log \mathcal{L}(p_{a}, p_{b};X) \]
  • subject to

\[ p_{a}= \Psi_{a}(\hat{p}_{b},x_{a};\alpha,\beta),\qquad p_{b}= \Psi_{b}(\hat{p}_{a},x_{b};\alpha,\beta),\qquad 0\le p_{a},p_{b}\le 1. \]
  • Equivalently:

    • Step 1: Estimate \(\hat{p}\).

    • Step 2: Solve

\[ \max_{\alpha,\beta}\ \log \mathcal{L}\!\big(\Psi_{a}(\hat{p}_{b},x_{a};\alpha,\beta),\ \Psi_{b}(\hat{p}_{a},x_{b};\alpha,\beta); X\big). \]

Least Squares Estimators#

đź“– Pesendorfer and Schmidt-Dengler [2008]

  • Step 1: Estimate \(\hat{p}=(\hat{p}_{a},\hat{p}_{b})\) from the data.

  • Step 2: Solve

\[ \min_{\alpha,\beta}\ \left\{ \big[\hat{p}_{a}-\Psi_{a}(\hat{p}_{b},x_{a};\alpha,\beta)\big]^{2} + \big[\hat{p}_{b}-\Psi_{b}(\hat{p}_{a},x_{b};\alpha,\beta)\big]^{2} \right\}. \]

For dynamic games, MPE conditions are \(p=\Psi(p,\theta)\).

  • Step 1: Estimate \(\hat{p}\) from the data.

  • Step 2: Solve

\[ \min_{\theta}\ [\hat{p}-\Psi(\hat{p};\theta)]' W [\hat{p}-\Psi(\hat{p};\theta)]. \]

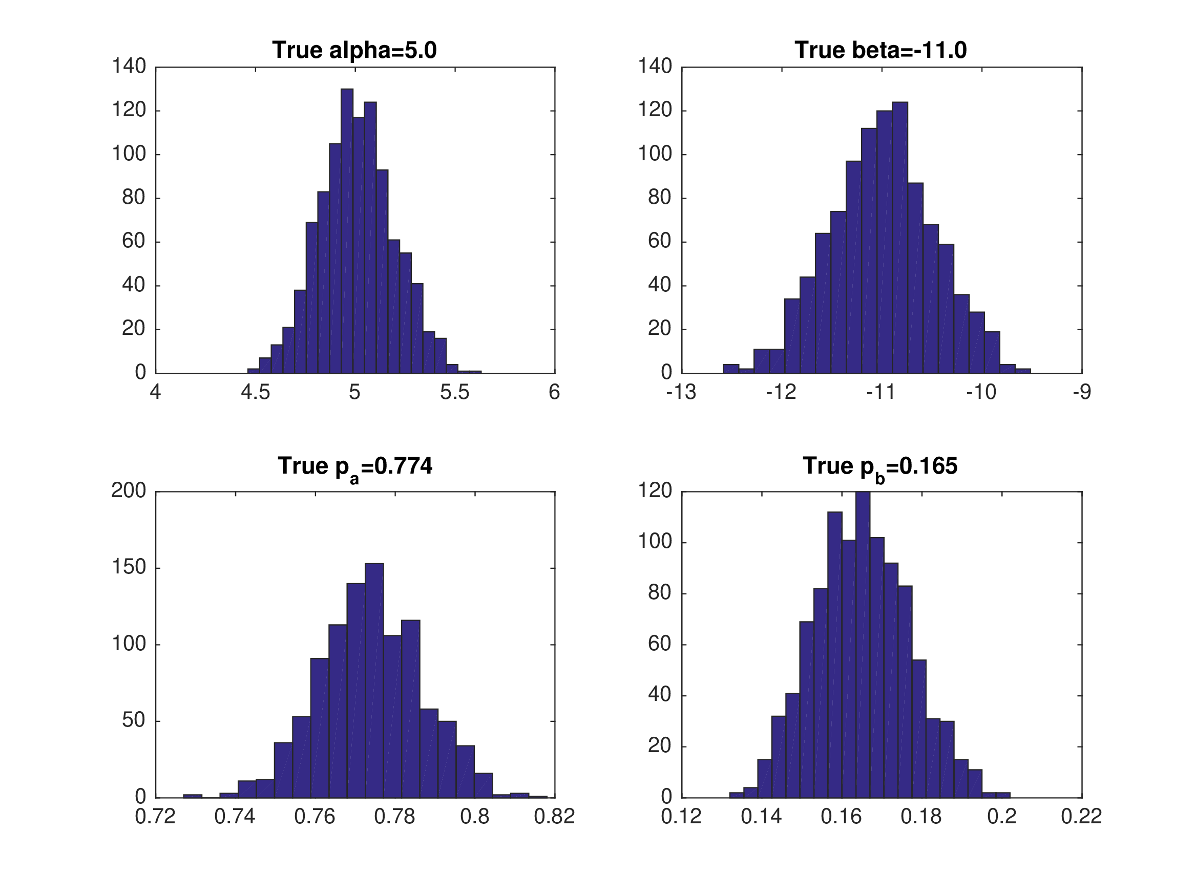
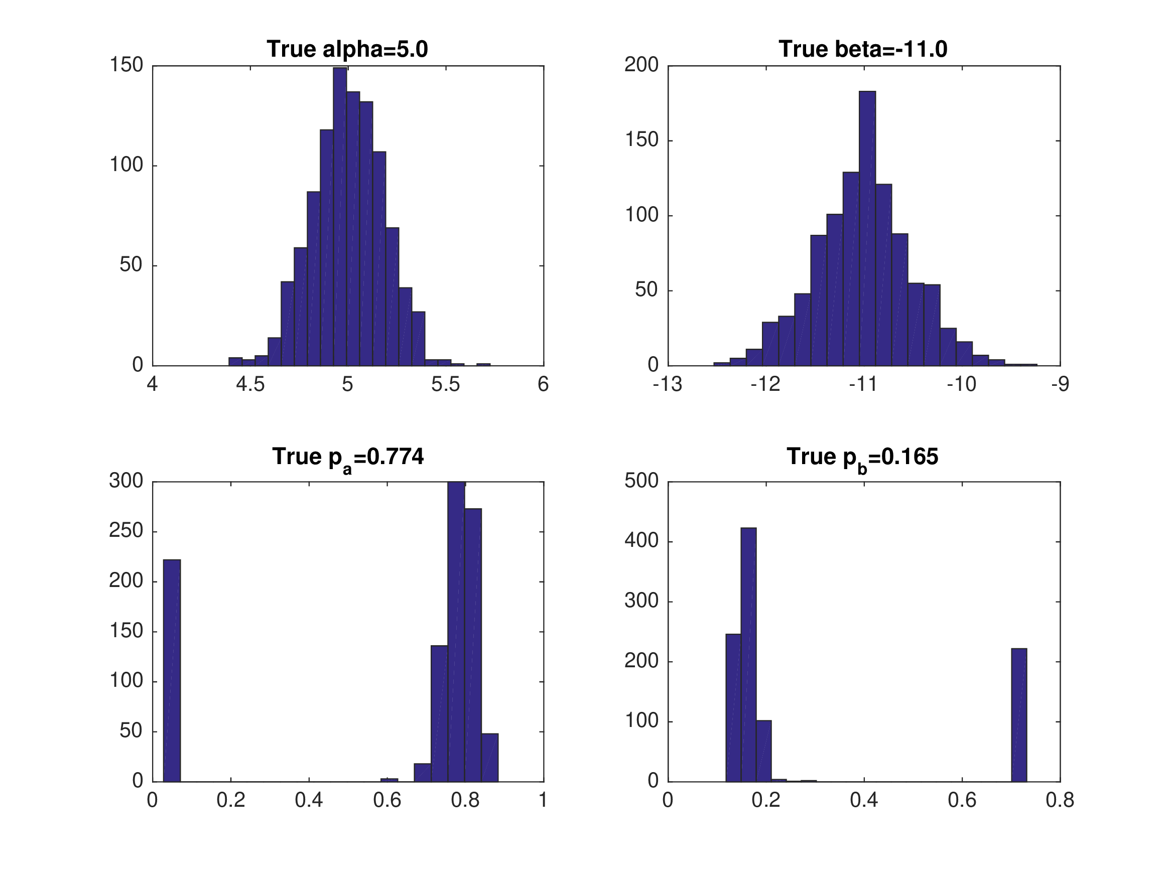
Static Game Example: 2-Step PML (Eq 1)#

Data generated from equilibrium 1

_images/mc_eqb1_pml2step.png

Static Game Example: 2-Step PML (Eq 2)#

Data generated from equilibrium 2

_images/mc_eqb2_pml2step.png

Static Game Example: 2-Step PML (Eq 3)#

Data generated from equilibrium 3

_images/mc_eqb3_pml2step.png

Nested Pseudo Likelihood (NPL):#

đź“– Aguirregabiria and Mira [2007]

NPL iterates on the 2-step method:

  1. Step 1: Estimate \(\hat{p}^{0}=(\hat{p}^{0}_{a},\hat{p}^{0}_{b})\) from the data; set \(k=0\).

  2. Step 2: Repeat

    1. Solve

\[ \alpha^{k+1},\beta^{k+1}=\arg\max_{\alpha,\beta}\ \log \mathcal{L}\!\big(\Psi_{a}(\hat{p}^{k}_{b},x_{a};\alpha,\beta),\ \Psi_{b}(\hat{p}^{k}_{a},x_{b};\alpha,\beta); X\big). \]
  1. One best-reply iteration on \(\hat{p}^{k}\):

\[ \hat{p}_{a}^{k+1}= \Psi_{a}(\hat{p}_{b}^{k},x_{a};\alpha^{k+1},\beta^{k+1}),\qquad \hat{p}_{b}^{k+1}= \Psi_{b}(\hat{p}_{a}^{k},x_{b};\alpha^{k+1},\beta^{k+1}). \]
  1. Let \(k\leftarrow k+1\)

Until convergence in \((\alpha^{k},\beta^{k})\) and \((\hat{p}^{k}_{a},\hat{p}^{k}_{b})\).

Monte Carlo Results: NPL with Eq 1#

Equilibrium 1 — \(\hat{p}_{j}=\frac{1}{N}\sum_{i}\mathbf{1}(d_{j}=1)\)

_images/mc_eqb1_npl_np.png

Monte Carlo Results: NPL with Eq 2#

Equilibrium 2 — \(\hat{p}_{j}=\frac{1}{N}\sum_{i}\mathbf{1}(d_{j}=1)\)

_images/mc_eqb2_npl_np.png

Monte Carlo Results: NPL with Eq 3#

Equilibrium 3 — \(\hat{p}_{j}=\frac{1}{N}\sum_{i}\mathbf{1}(d_{j}=1)\)

_images/mc_eqb3_npl_np.png

Conclusions#

  • NFXP/MPEC implementations of MLE are statistically efficient but computationally daunting.

  • Two-step estimators are computationally fast, but inefficient and biased in small samples.

  • NPL (Aguirregabiria and Mira 2007) aims to bridge the gap, but may be unsuitable for games with multiple equilibria.

  • Estimating even static games is an interesting yet challenging computational optimization problem:

    • Multiple equilibria can make the likelihood function discontinuous \(\rightarrow\) non-standard inference and computational complexity.

    • Multiple equilibria lead to indeterminacy and identification issues.

  • All these problems are amplified in dynamic models.

Practical Task 7.3

  • Find full Matlab implementation of Su(2014) static model

  • Study the code to identify the parts that correspond to the lecture notes

  • Identify where different estimators are implemented

  • [otpional] Convert Matlab code to Python

Find the exercise code and materials in the exercises repo in the forlder 7_multiplicity/matlab_sgame

References and Additional Resources

  • đź“– Su [2014] “Estimating discrete-choice games of incomplete information: Simple static examples”

  • đź“– Egesdal et al. [2015] “Estimating dynamic discrete-choice games of incomplete information”

  • Newton method with brackets for solving non-linear equations link